导航切换

联系电话:
010-67676160

二维码

当前位置:首页>>新闻动态>>行业要闻

IIGF观点 | “双碳”目标下碳保险发展路径研究

日期:2022-02-10 17:29:29

随着气候风险持续上升,剩余碳排放空间将明显不足,全球减排降碳已经刻不容缓。2020年9月22日,习近平主席正式提出我国的“双碳”目标,全面开启实现碳中和的新征程。在“双碳”目标的指引下,碳金融制度体系建设正在不断发展完善中,以便更好地支持和服务碳市场。但在进一步深化发展过程中,我国的碳金融发展仍然面临着诸多挑战。而碳保险作为企业低碳转型路径中的风险管理工具之一,可以有效地降低碳市场风险,促进碳金融发展。目前,国内外的碳保险在产品与类别、内容与形式、效益与效果等方面都仍处于较为初级的阶段,亟待进一步地完善与发展。本文将综合国内外的相关研究成果,针对碳保险所担保的不同风险,对碳保险产品进行简要的汇总;同时分析了我国碳保险现存的不足,对相关制度体系建设、市场建设、产品创新等方面提出改进建议。


 一、碳保险的定义及作用


碳保险可以被界定为与碳信用、碳配额交易直接相关的金融产品,以《联合国气候变化框架公约》和《京都议定书》为前提、以碳排放权为基础,或是保护在非京都规则中模拟京都规则而产生的碳金融活动的保险,主要承保碳融资风险和碳交付风险。[1] 

除却管理碳市场风险的碳保险外,碳保险还可以成为企业低碳转型路径中的风险管理工具之一。由于低碳行业是我国的新兴行业,目前仍然比较脆弱,抗风险能力较差,而低碳技术前期开发需要投入巨额资金,且具有较大的不确定性,一旦出现相关事故,会对整个行业的发展产生重大的损害。保险公司可以通过保险机制为低碳技术的研发提供保障,推动“两高”企业向低碳经济发展模式转型。该类碳保险可以有效地减少研发失败给低碳行业带来的负面影响,从而保护低碳行业的发展。


 二、 国内外碳保险综述

随着绿色金融和碳交易市场的不断成熟完善,以及高碳企业低碳转型的迫切度不断提升,碳金融领域受到了更多关注。但由于全球碳金融发展时间较短,目前国内外的碳保险在产品与类别、内容与形式、效益与效果等方面都仍处于较为初级的阶段。

本文根据碳保险针对的不同风险,将碳保险产品划分为两类,进行了简要的汇总(见图1)。一类针对的是交付风险。目前国内外碳保险服务都主要针对交付风险,对碳排放权交易过程中可能发生的价格波动、信用危机、交易危机进行风险规避和担保。交付风险可以归结为由于各种原因而导致的清洁发展机制(CDM)的交付风险,包括注册失败、核证、延期等各种原因,还有森林由于各种原因导致的无法实现减排量交付的风险。另一类针对的除交付风险以外的其他风险,如碳捕获保险,即对运用碳捕获技术封存碳而产生的各种风险承保。碳泄露会产生碳信用额度损失、财产损失和人身伤害等损失,而各种受到损失的主体中最弱势的就是自然人。所以这种保险产品的受益人为受到碳泄露影响的自然人。该类险种目前还很不成熟,投保方、保险方以及双方的权利和义务都尚待明确。


图片

图 1 碳保险产品汇总

数据来源:公开资料整理

 

碳保险的具体产品案例总结如下:

(一)碳减排交易担保

2006年,瑞士再保险公司(Swiss Re)的分支机构——欧洲国际保险公司针对碳信用价格,提供了一种专门管理其价格波动的保险。之后,又与澳大利亚保险公司Garant合作,根据待购买的减排协议来开发碳交付保险产品。[2][3]

(二)碳排放信用担保

碳排放信贷担保及其它新的可再生能源相关的保险产品,重点是让私营公司参与减抵项目和排放交易,如美国国际集团与达信保险经纪公司合作推出碳排放信贷担保、与其它新的可再生能源相关的保险产品等。[2][4]

(三)清洁发展机制(CDM)支付风险保险

CDM支付风险保险为价格波动和京都议定书项目风险承保,承保清洁发展机制和联合履约交易以及低碳项目评估及开发活动中有关的京都议定书列出的固有风险,覆盖了CDM项目中产生的项目注册及经核证的减排量(CERS)核证失败或延误等风险,即如果CDM项目投资人因CERS核证或发放问题而受损,保险公司将提供CDM项目投资人预期获得的CERS或等值的赔偿。[5][6] 例如瑞士再保险与总部位于纽约的私人投资公司RNK Capital LLC (RNK)合作,提供碳市场的首个保险产品,用于管理碳信用交易中与京都议定书相关的风险。

(四)碳损失保险

2009年9月澳大利亚承保机构斯蒂伍斯·艾格纽(STEEVES AGNEW)于全球首次推出了碳损失保险,为因森林大火、雷击、冰雹、飞机坠毁或暴风雨而导致森林无法实现已核证减排量所产生的风险提供保障。在条款事件被触发时根据投保者的要求为其提供等量且经核证的减排量(CERS)。[6]

(五)碳信用保险

企业作为减排指标的生产者,在项目运营过程中主要面临两大类风险,即传统的项目风险(包括技术的不成熟、自然灾害等)和碳信用认证方面的政策风险。通过碳信用保险的方式可以帮助企业转移风险,也可使减排或新能源企业更容易获得事前的项目融资,在客观上起到了企业信用增级的作用。如英国Kiln保险集团签发的碳信用保险产品,被保对象是一家银行。该项合同中,银行作为碳信用的买方,首先购买“碳期权”,即在约定期限内以合同提前约定的价格购买碳信用的权利。在期权可行权期限内,若碳信用价格高于行权价格,则银行将形式买权,再以市场价出售碳信用的权利。[7]

(六)碳信用交付担保保险

碳信用交付担保保险是指很多大型清洁能源投资项目可以将自己未用完的碳信用出售给需要更多碳信用的企业,但由于新能源项目本身在整个运营过程中面临着各类风险,这些风险都可能影响到企业碳信用交付的顺利进行。而建立碳信用交付担保保险则可为项目业主或融资方提供担保和承担风险,将风险转移到保险市场。[4] 例如,2008年3月17日,世界银行集团成员国际金融公司在撒哈拉以南非洲和南亚签署了首个碳信用交付担保保险。该碳金融产品可以通过降低国家和项目风险,让出售碳信用的公司有机会接触更广泛的潜在买家,有助于更好地推动这些地区的碳市场发展。

(七)碳交易信用保险

碳交易信用保险是指以碳排放权交易过程中合同约定的排放权数量为保险标的,对买方或卖方因故不能完成交易时权利人受到的损失提供经济赔偿的一种担保性质的保险。[8] 该保险为买卖双方提供了一个良好的信誉平台,有助于激发碳市场的活跃性。如2004年联合国环境署、全球可持续发展项目(GSDP)和瑞士再保险公司推出了碳交易信用保险。由保险或再保险机构担任未来核证排减量(CER)的交付担保人,当根据商定的条款和条件当事方不履行核证减排量时,担保人承担担保责任。该保险主要针对合同签订后由于各方不能控制的情况而使合同丧失了订立时的基础进而各方得以免除合同义务的“合同落空”情形,例如政治风险、营业中断。

(八)森林碳汇保险

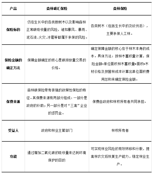
森林碳汇保险是指以天然林、用材林、防护林、经济林以及其他可以吸收二氧化碳的林木为保险标的,对林木的整个成长过程中可能遭受的自然灾害和意外事故导致吸碳量的减少所造成的损失提供经济赔偿的一种保险。[9] 森林碳保险不同于传统的森林保险,两者在保险标的、保险金额的确定方法、保费来源等方面存在明显的区别(见表1)。例如中国人寿财险福建省分公司创新开发出林业碳汇指数保险产品。该产品运用卫星遥感科技手段与碳汇理论方法学相结合,建立了林业损毁与固碳能力减弱计量的函数模型,并于2021年4月在福建省龙岩市新罗区出单。该保单年度保费120万元,在一年中森林累计损失面积达到232亩时,视为保险事故产生,起赔金额100万元,最高赔偿2000万元。[10]

 

表 1 森林碳汇保险与森林保险对比表

图片



 三、当前我国碳保险的问题与挑战

“双碳”目标的提出,推动了低碳经济战略的实施,加快了产业结构向低能耗、低污染方面转型。在这一经济转型发展的过程中,保险业可以通过风险管理和资金运用的功能,开发与碳交易相关的保险产品,支持“两高”企业转型升级,对低碳经济的发展起着至关重要的作用。但目前碳保险产品的推出仍面临着许多问题与挑战,归纳起来主要有以下几方面。

(一)碳市场机制有待继续健全

我国的碳市场面临着法律制度缺失、计量体系不全面、市场建设不完善等现实障碍,导致整体碳交易市场的规模和成熟度有限,保险机构参与碳市场的基础不足。此外,由于目前碳金融的监管机制及激励政策较为有限,相关管理机构还没有出台系统性的引导政策,导致外部激励不足,各企业和金融机构参与意愿有限。

(二)基础数据缺失,碳价值难以评估

目前我国碳市场仍处于初步发展阶段,市场和行业覆盖范围有限,运行年限较短,相关数据缺乏,导致保险机构在产品设计中面临较大难度。举例来看,现阶段我国企业碳信用数据不足,以及碳信用价值中的一些模糊成本导致碳价值很难评估,使得建立在精算基础上的碳保险产品正面临着定价难题。单薄的基础数据不足以充分支持研究,较难以展开碳保险产品的设计开发与创新升级。

(三)产品和服务体系尚未完善

目前我国关于碳保险的创新实践成果不明显,尚未形成完善的产品和服务体系。存在产品设计不合理、保险承担的风险种类少、投保人切实需求无法得到满足的局面。此外,由于碳保险体系还处于初步摸索阶段,相关内容的系统性宣传较为缺乏,良好的社会舆论环境尚未形成。


 四、碳保险未来发展展望

(一)制定健全的碳保险法律制度

碳保险是保险业发展的新领域之一,新的保险标的、风险种类和诸多利益相关方都给监管部门提出了更高的要求,亟需与之相配套的法律制度作为支撑。企业是否严格控制了碳排放量,未达标企业是否及时购买了其他企业的碳排量,这都需要一个有严格执法力度的环境。在顶层设计方面,目前我国现行的以《保险法》为核心的保险法律制度框架无法很好地保障碳融资、碳交付等风险,缺乏全面的碳保险体系建设和与之相配套的政策制度。必须加快完善碳保险法律制度,为碳保险的良性发展打下坚实基础,更好地助力经济的转型升级与“双碳”目标的实现。在框架设计和制度规范方面,结合我国国情与国外发达国家经验,基于现有研究,继续完善碳保险市场机制、补贴政策、产品设计及法规建设。

(二)建立完善的风险管理体系,创新碳保险产品

为更好地支持碳市场风险管理,满足投保人的切实需求情况,形成完善的碳保险产品和服务体系,建议加强对于碳市场各环节的风险识别,总结碳保险在海内外市场运行状况的经验,构建碳保险的风险管理体系。例如在做好市场需求调查分析的基础上,可参照国外研究,运用相关计量模型,将定量与定性分析相结合,针对不同的保险对象有差异的需求及其面临的风险种类、风险大小、风险程度以及地区条件等因素设计有差异的碳保险费率和碳保险产品,满足多方位、多层次的碳保险需求。此外,可以积极探索金融产品的不同组合模式,例如“碳汇+保险”、“期货+保险”等,从而在一定程度上降低保险公司的风险。

(三)发展蓝色碳汇保险,推动碳保险产品创新

海洋作为全球最大的二氧化碳吸收汇,是碳循环的重要组成部分。2009年,联合国发布相关报告,确认了海洋在全球气候变化和碳循环过程中的重要作用,自此,海洋碳汇开始被逐步认可并得到重视。2021年7月1日,自然资源部在对十三届全国人大四次会议第6443号建议的答复中提到要“推动构建海洋碳汇交易机制”,进一步明确了蓝色碳市场的重要性。目前,由于学术研究与技术上的限制性,蓝色碳汇交易的发展仍处于刚刚起步阶段,蓝色碳汇交易的法律制度也尚未建立。保险产品作为重要的风险管理金融支持工具,将蓝色碳汇保险纳入碳交易市场,有助于健全和完善海洋碳交易市场机制。因此,建议保险机构积极探索实施蓝色碳汇保险的可能性,开发蓝色碳汇保险,提升蓝色碳汇领域的风险管理能力,进而助力保险产品创新。

(四)加大宣传力度,加快培养碳保险专业人才

目前,我国的碳金融交易市场尚处于探索与实践阶段,而碳保险市场也还未被人们所熟识。大部分企业甚至是保险行业的从业人员对这一新兴险种还不是很了解,亟需加快培养碳保险专业人才。鉴于此,建议保险行业增加员工关于碳保险的相关理论知识和开发相应的软、硬件系统,加强保险机构应对碳风险的管理能力。此外,通过和政府合作,加强对企业和普通群众宣传碳保险的力度,拓宽碳市场的认知度,为碳保险的开展打下良好的社会基础。


参考文献

[1] 中央财经大学绿色金融国际研究院.全球视角下的创新型绿色保险产品综述[EB/OL]. [2021-02-22].https://mp.weixin.qq.com/s/ElHopK7PHFvtblflvFhAwQ.

[2] UNEPFI,Green Financial Products and Services Current Trends and Future Opportunities in North America,[R]2007.

[3] UNEP. Insights from a UNEP FI global survey of the insurance industry[R ].2013.

[4] 李媛媛.中国碳保险法律制度的构建[J].中国人口·资源与环境,2015,25(02):144-151.

[5] 赵然,杨君伟,苏铭彻.碳交易市场风险分析及碳保险创新[J].大家,2011(03):200-201

[6] 朱家贤.气候融资背景下的中国碳金融创新与法律机制研究[J].江苏大学学报(社会科学版),2013,15(01):27-32.

[7] 韩冬杰.碳信用保险——早夭的绿色创新?[EB/OL].[2012]. http://www.cssn.cn/jjx/xk/jjx_yyjjx/jjx_jrx/201310/t20131024_522117.shtml.

[8] 张妍.我国发展碳保险的重要性及发展方向研究[J].时代金融,2012(33):132-133.

[9] 杨杰舜,程子昂,原源.森林碳汇保险及其风险度量[J].现代企业文化,2011(8).

[10] 龙岩市全媒体中心.全国首单林业碳汇指数保险落地龙岩[EB/OL]. https://www.sohu.com/a/467426722_121106994[2021].

[11] "Analysis of Forest Carbon Sequestration Insurance." International Conference on Circuit & Signal Processing & Second Iita International Joint Conference on Artificial Intelligence 2010.

[12] Canadian Underwriter. Swiss Re launches Kyoto-related insurance[EB/OL]. [2006]. https://www.canadianunderwriter.ca/insurance/swiss-re-launches-kyoto-related-insurance-1000053317/.

[13] IFC. New IFC Delivery Guarantee to Boost Returns for Carbon Credits in Sub-Saharan

Africa,South Asia[EB/OL].[2008]. https://pressroom.ifc.org/all/pages/PressDetail.aspx?ID=23398

[14] 安永碳中和课题组.(2021).一本书读懂碳中和.机械工业出版社.

[15] 陈美婷.开发蓝色碳汇,助力深圳全球海洋中心城市建设[EB/OL].[2021-08-03]. https://m.thepaper.cn/baijiahao_13867193.

[16] 何晶晶.构建中国碳排放权交易法初探[J].中国软科学,2013(09):10-22.

[17] 李志学,张肖杰,董英宇.中国碳排放权交易市场运行状况、问题和对策研究[J].生态环境学报,2014,23(11):1876-1882.

[18] 宋烨,彭红军.我国森林保险市场发展现状及制约因素与对策研究综述[J].世界林业研究,2019,32(02):71-77.

[19] 孙力军.国内外碳信用市场发展与我国碳金融产品创新研究[J].经济纵横,2010(06):30-33+79.

[20] 王方琪.积极推进碳保险创新[N].中国银行保险报,2021-11-30(005).

[21] 王柯鉴.国内外绿色金融研究综述[J].合作经济与科技,2021(16):54-57.

[22] 王乐祥.浅谈低碳经济与保险[J].保险职业学院学报,2011,25(03):45-47.

[23] 王遥和徐洪峰.(2020).中国绿色金融研究报告(2020).中国金融出版社.

[24] 翁智雄,葛察忠,段显明,龙凤.国内外绿色金融产品对比研究[J].中国人口·资源与环境,2015,25(06):17-22.

[25] 易兰,鲁瑶,李朝鹏.中国试点碳市场监管机制研究与国际经验借鉴[J].中国人口·资源与环境,2016,26(12):77-86.

[26] 尹惠斌.我国碳金融发展的国际比较及战略路径选择[J].统计与决策,2011(10):134-137.

[27] 袁杜鹃,朱伟国.碳金融:法律理论与实践[M].北京:法律出版社,2012:139.

[28] 赵珊珊.碳金融产品价格特性及风险管理[D].西南交通大学,2013.

[29] 中国经营报.福建森林碳汇保险启示录[EB/OL].[2021-05-31]. https://baijiahao.baidu.com/s?id=1701271322322685312&wfr=spider&for=pc.

[30] 中国海洋大学.论构建我国的蓝色碳汇交易法律制度[D].中国海洋大学,2016.